广元市上西中学及大东英才学校九年级开展消防应急疏散演练活动
- 发表时间:2025-11-14
- 来源:网络
- 人气:
筑牢安全防线 护航成长之路广元市上西中学及大东英才学校九年级开展消防应急疏散演练活动
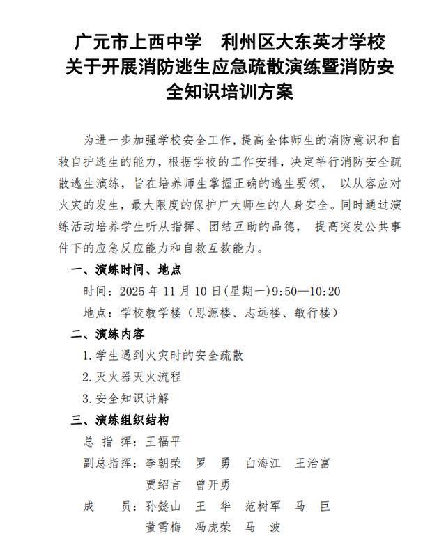
今年11月9日是第34个全国消防日,主题是 “全民消防、生命至上——安全用火用电”。
为进一步强化师生消防安全意识,提升突发火灾时的应急避险与自救互救能力,筑牢校园安全屏障。11月10日上午9时50分,广元市上西中学及大东英才学校九年级全体师生成功开展消防应急疏散演练活动。
演练前,学校安全办公室及德育处精心制定方案,明确疏散路线、岗位职责与注意事项,通过主题班会、校园广播等形式,向师生普及火灾逃生技巧、灭火器使用方法、消防水带的连接及使用方法等知识,确保人人知晓流程、熟练掌握技能。
随着模拟火灾警报声急促响起,演练正式启动。工作人员在楼梯口附近点燃发烟罐,模拟火灾发出滚滚浓烟,各班级班主任、任课教师及楼层疏导员迅速到位,引导学生弯腰低姿、用湿毛巾捂住口鼻,按照预定路线快速、有序地撤离教室。过程中,师生们听从指挥、不慌不忙,避开拥挤路段,安全抵达操场指定集合区域。全程紧张有序,无推搡、喧哗等情况,仅用2分46秒钟便完成三栋教学楼的全员疏散。
疏散结束后,消防大队工程师白海江警官对全校师生进行了消防知识培训,讲解了火灾逃生自救的方法,并对灭火器、消防栓的使用方法进行示范讲解,指导师生员工怎样操作使用灭火器灭火,以及消防水带的正确连接和使用方法。
疏散结束,安办王治富主任对演练情况进行了总结,对学生和老师们的表现予以表扬,他强调:我们在生活中一定要“防微杜渐”,时刻保持清醒的头脑和高度的警惕性,做到以“练”备战,共同筑牢校园和人生安全防线。
通过此次消防应急疏散演练活动,不仅提高了全体师生的公共安全防范意识,也增强了师生应急避险的能力。同时,学校也将进一步完善消防安全设施和管理制度,为师生创造一个更加安全、和谐的校园环境。
特别声明:以上内容(如有图片或视频亦包括在内)为自媒体平台“网易号”用户上传并发布,本平台仅提供信息存储服务。
C罗确认将在一两年内退役,2026年世界杯将是其退役前最后一届国际大赛:会很享受那一刻的到来
山东省家庭教育志愿服务总队菏泽公益巡讲圆满落幕!11场大讲堂赋能千余家庭
以匠心育名师 以微光聚星河——青岛人民路第一小学名师工作室2025年建设纪实
苹果 HomePod mini 2 前瞻,自研 N1 Wi-Fi 芯片等 3 大核心升级
- 2025-11-14闪点行动2掌握游戏命令
- 2025-11-14广元市上西中学及大东英才学校九年级开展消防应急疏散演练活动
- 2025-11-14浙江多地高速开展系列活动筑牢消防安全“防火墙”
- 2025-11-12星空体育:【基层动态】怀安消防积极开展队站开放助推“消防宣传月”活动
- 2025-11-12荆门消防培训进企业提升员工消防安全意识
- 2025-11-12【法治动态】霍尔果斯开展消防产品专项检查
- 2025-11-12星空体育:自贡沿滩区2025年度消防宣传月启动式暨消防安全实战演练成功举行
- 2025-11-12创意灭火器设计大赛收官消防科普市集寓教于乐
- 2025-11-12星空体育:安徽广德:文明实践手牵手消防安全心连心
- 2025-11-12消防培训进校园筑牢安全防火墙
- 2025-11-12星空体育网站:贺州:多种消防装备齐亮相科普阵地成“打卡热点”
- 2025-11-12晋源区:多措并举织密消防安全防护网
- 2025-11-12星空体育网站:蓝朋友小课堂之灭火器的使用方法
- 2025-11-12星空体育网站:别等火来才着急!金山卫这场演练给商户敲响安全警钟
- 2025-11-12星空体育:河北围场“119”消防宣传月正式启动
- 2025-11-12郑州云轩消防器材有限公司扩大召回部分云轩牌手提式干粉灭火器
-
星空体育官方平台
星空体育官方平台用于生产保险粉,磺胺二甲基嘧啶安乃近,己内酰胺等以及氯仿,苯丙砜和苯甲醛的净化。照相工业用作定影剂的配料。香料工业用于生产香草醛。用作酿造工业防腐剂,橡胶凝固剂和 -
星空体育网站入口网址
星空体育网站入口网址用于生产保险粉,磺胺二甲基嘧啶安乃近,己内酰胺等以及氯仿,苯丙砜和苯甲醛的净化。照相工业用作定影剂的配料。香料工业用于生产香草醛。用作酿造工业防腐剂,橡胶凝固剂和 -
产品中心标题九
岗亭,英文名字为Watch House,字面理解就是岗哨工作的小房子。在车场管理中,岗亭常常也称之为收费亭,是停车场管理人员收取停车费的工作场所,除此以外还可用作小区保安门卫值 -
产品中心标题八
岗亭,英文名字为Watch House,字面理解就是岗哨工作的小房子。在车场管理中,岗亭常常也称之为收费亭,是停车场管理人员收取停车费的工作场所,除此以外还可用作小区保安门卫值


